欢迎访问中江县人民医院官方网站
搜索
首页
医院概况
医院概况
视频宣传
医院文化
组织架构
医院荣誉
历史沿革
医院简介
视频宣传
学科建设
学科建设
重点专科
专病中心
重点专科
党建动态
党建动态
党务动态
党务公开
党风廉政建设
党务动态
人才招聘
人才招聘
科研教学
科研教学
科研动态
继教管理
政策法规
电子图书馆
科研动态
护理园地
护理园地
科研教学
科普教育
护理动态
护理概况
科研教学
您当前的位置是:
首页
>>医院公告
新闻中心
医院公告
图片新闻
医院新闻
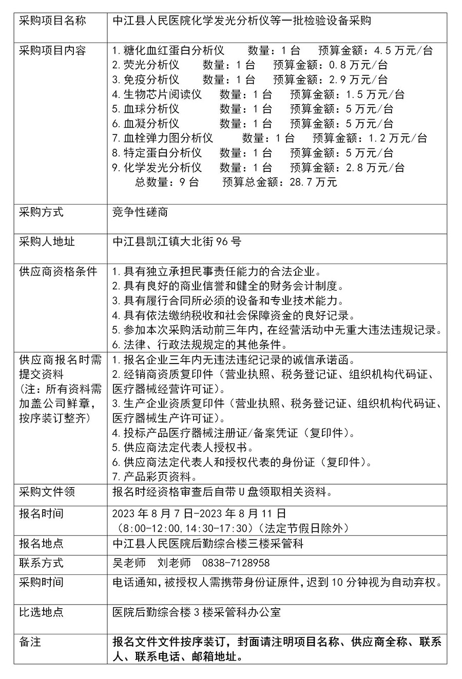
中江县人民医院化学发光分析仪等一批检验设备采购公告
发布者: 发布时间: 2023-08-04
返回列表